服务热线
15994828963
2026-01-29
中国家居行业的出海之路,正迎来一场前所未有的格局重塑。
海关总署最新统计数据揭示了鲜明反差:2025 年,中国家居制品对美出口总额同比下滑 12.3%,而越南、墨西哥等新兴制造基地同期表现强势 —— 越南对美家具出口增速高达 28.7%,墨西哥增速亦突破 20%。这意味着中国家居企业深耕多年的北美市场,其原有竞争格局正发生根本性颠覆,海外赛道的新一轮洗牌已全面拉开序幕。

2004年-2025年中国进出口情况(单位:百万美元)

2004年-2025年中国对外贸易顺差(单位:百万美元)
美国拟将厨房橱柜等产品关税飙升至 50%。虽因国内物价压力,原定于 2026 年 1 月 1 日生效的软体家具、橱柜和浴室柜关税上调措施临时推迟至 2027 年实施,但悬而未决的关税大棒,仍让依赖北美市场的企业如芒在背。
2026年4月1日起,中国全面取消光伏、陶瓷类产品增值税出口退税(原退税率多为9%-13%)。
一系列事件为中国家居出海蒙上阴影。站在 2026 年初的时点,戴蓓TALK与独 sir 家居为你梳理了家居主要海外市场的政策动态,应对挑战,把握机遇,这些重要的信息将成为未来一年中国家居企业出海成败的关键。

中国家居企业出海案例
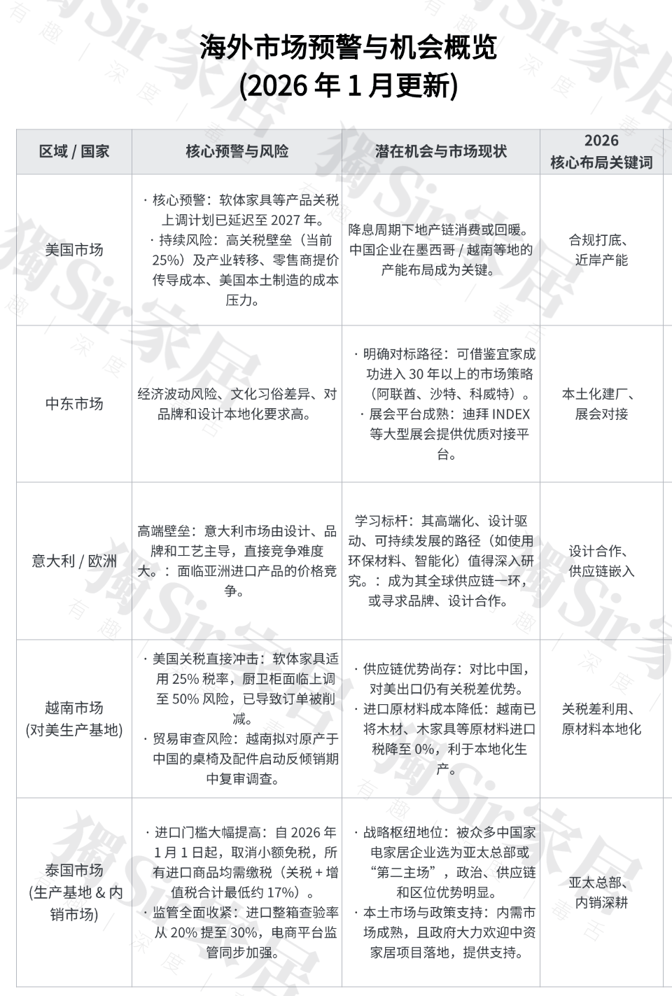
美国市场:
关税暂缓但合规高压
关税仍是悬在出口企业头上的利剑。
美方原计划于 2026 年初将厨卫柜税率从 25% 提至 50%,软体家具税率提至约 30%,此举已直接冲击供应链 —— 越南等地厂商因价格优势削弱而遭遇订单削减。最新动态是,这一加税计划已延期至 2027 年 1 月 1 日,为产能调整提供了缓冲期。
然而,25% 的现行关税已构成持续成本压力,买方压价将长期挤压中国制造商利润。供应链转移因此加速:2025 年前 7 个月,越南已超越中国成为美国最大家具进口来源地。为保住订单,中国企业在墨西哥、东南亚等 “近岸” 或第三方地区布局产能,正从 “可选项” 变为 “必选项”。
比关税更深远的影响,来自系统性升级的合规壁垒。
2026-2027 关税缓冲期:
企业3大核心动作
关税上调计划延期至 2027 年 1 月 1 日,为中国家居企业争取了约 12 个月的调整窗口期,这一阶段的动作直接决定企业能否保住北美市场份额,核心落地动作需聚焦三点:
美国市场合规体系搭建植
从供应链到清关全流程
美国市场的合规要求已渗透至产品生产、运输、清关的全链路,仅靠单点合规无法规避风险,需搭建全流程的合规体系,核心落地步骤如下:

环保要求碎片化与高端化:加州等 “先锋州” 对化学物质(如 PFAS)的限制日益严苛;同时,BIFMA e3 等可持续性标准成为进入商用家具核心市场的关键竞争力。
电商红利消失:“小额豁免” 门槛取消,要求每个包裹使用准确税号,跨境电商的合规成本与复杂性已与传统贸易看齐。
美国执法已进入 “司法清算” 新阶段。近期,深圳货代与美国进口商因合谋逃避对华石英台面、木制橱柜等产品的 “双反” 关税超 1.09 亿美元被起诉,面临 2.225 亿美元预罚款及刑事责任追究。这警示任何原产地虚报、转运避税行为都面临大数据稽查与刑事重罚。
【正面案例】
顾家家居早在 2024 年便启动墨西哥产能布局规划,2025 年 6 月在墨西哥新莱昂州建成投产,厂房面积约 2 万平方米,主要生产沙发、床垫等核心产品,依托墨西哥与美国的零物流关税优势,对美出口成本较国内降低 22%。2025 年该企业对美出口总额同比增长 18%,未受关税壁垒影响。同时,企业提前投入 500 万元搭建合规体系,完成全品类产品的 CPSC 认证及电子备案系统搭建,成为行业内北美市场合规布局的标杆企业,2025 年底成功与美国沃尔玛、家得宝签订年度独家供货协议(来源:企业 2025 年海外业务报告)。
【反面案例】
广东某中小木制家具企业(公开信息中未披露具体名称,为行业典型案例)为降低成本,未按《雷斯法案》要求申报木材原产国,使用来源不明的东南亚木材生产橱柜产品,2025 年 10 月共 210 柜货物抵达美国洛杉矶港时,被海关查出木材溯源信息造假,货物全部被扣,同时面临超 500 万元的罚金及滞港费。由于该企业未购买出口信用保险,无法挽回损失,且其美国采购商因交货延迟取消全部订单,企业最终因资金链断裂停产(来源:美国海关与边境保护局 2025 年案例通报)。
2026 年,应对美国市场国内家居企业更需要双线并举:短期内利用关税缓冲期优化供应链布局;长期则须将合规内化为核心竞争力 —— 建立从材料溯源、产品认证到合作方尽调的完整风控体系,这已是抵御法律与财务风险的唯一盾牌。
布局全球:新兴市场的机遇图谱与隐形挑战
在美国市场门槛高企的背景下,分散风险、开拓多元市场成为必然选择。然而,全球主要新兴市场也并非一片坦途,各自呈现出独特的政策逻辑与机遇挑战。
不同规模企业新兴市场在局指南
不同营收规模的家居企业,在资金、渠道、产能等方面的资源差异显著,新兴市场布局需避免 “一刀切”,精准匹配自身资源制定策略,才能实现效益最大化:
各市场本地化运营关键中
新兴市场的机遇与本土化壁垒并存,仅靠产品出口无法实现长期发展,需将本地化融入运营的各个环节,才能真正站稳脚跟,各市场核心实操要点如下:
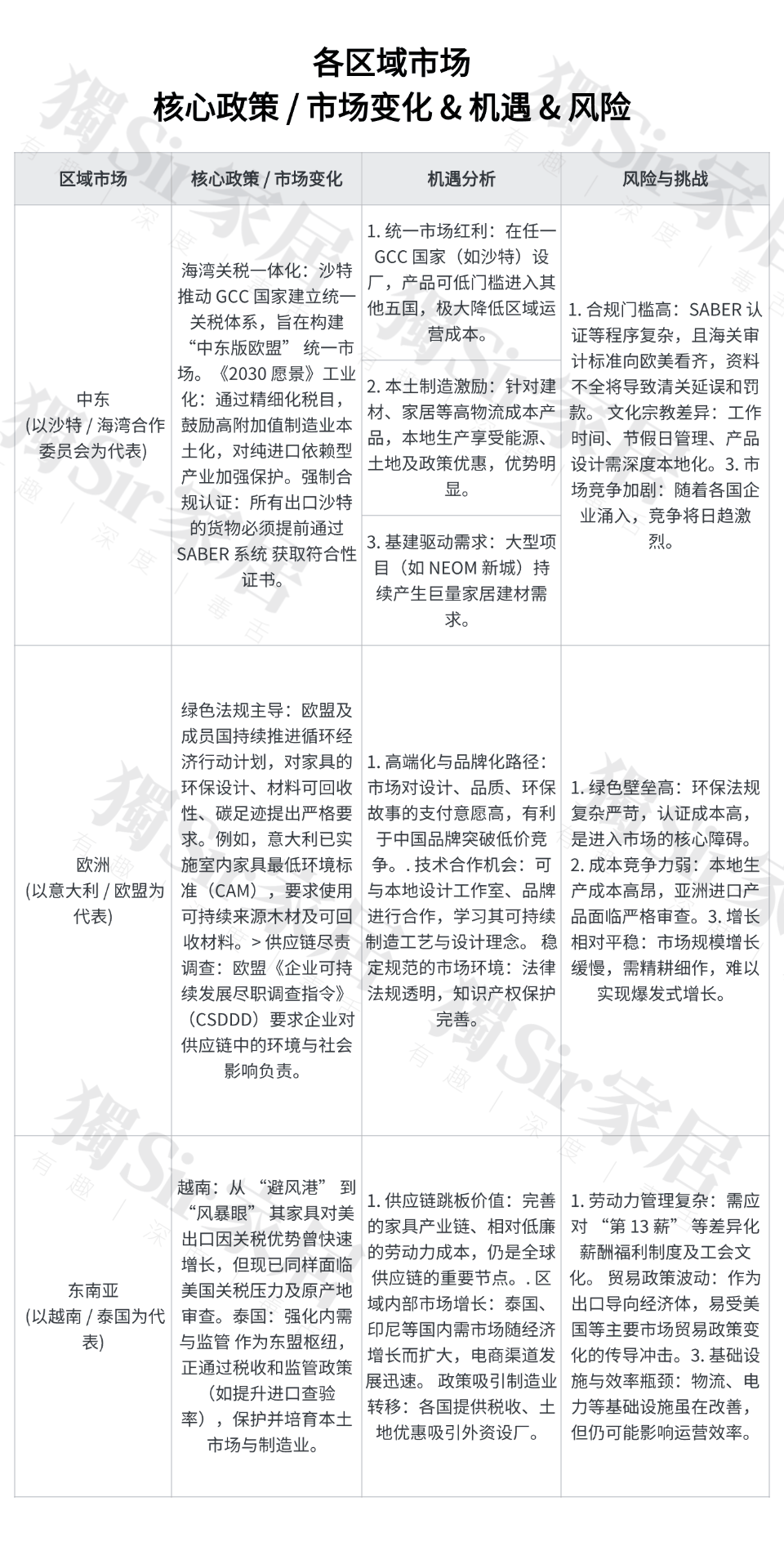
中东市场(沙特 / 阿联酋 / 科威特)
欧洲市场(意大利 / 欧盟)
东南亚市场(泰国 / 越南 / 印尼)

内压凸显:国内政策红利的系统性退场,企业需快速破局
除了布局长期海外战略,面对国内政策红利的系统性退场,企业更需拿出即时响应的应对方案。
2026 年 4 月 1 日,或许会成为中国建筑陶瓷等多个行业的关键转折节点。财政部与税务总局联合发布的公告明确:陶瓷砖出口退税政策正式终止,这一调整将全面覆盖 HS 编码 6907 项下全系列产品,涵盖常规瓷砖、岩板、马赛克等主流品类。
值得注意的是,此次陶瓷砖出口退税调整,与光伏、电池等行业的政策变动同步推进,属于系统性的政策转向。其带来的影响,远不止让企业直接增加 9% 的成本那么简单:
对于本就毛利率微薄的中小陶瓷企业而言,出口退税曾是核心利润来源 —— 约占企业总利润的 60%-75%。随着政策取消,企业利润率将遭受直接冲击,部分企业的生产线或将难以维持运转、重启乏力。
业内有观点预测,在政策正式实施前,市场可能出现集中 “抢出口” 的短期现象,2026 年第一季度陶瓷砖出口量有望迎来大幅攀升。但这种短期的 “脉冲式繁荣” 缺乏持续支撑,进入第二季度后,出口量或将面临 “断崖式” 下滑的风险。
陶瓷企业出海应对大破局方向
2026 年 4 月 1 日陶瓷砖出口退税政策正式终结,这一调整对陶瓷行业的冲击是颠覆性的,尤其是毛利率微薄的中小陶瓷企业,需快速调整策略,从产品、市场、产业三个维度实现破局:
退税取消的行业启示:告别低价依赖,迈向价值出海新征程
陶瓷砖出口退税政策的正式终止,绝非单一行业的局部调整,而是中国家居全行业告别 “低价竞争” 的关键信号。长期以来,中国家居企业的出海路径高度依赖 “低价优势”,出口退税往往成为利润的重要支撑,这一模式直接导致行业陷入低价内卷的恶性循环 —— 产品附加值偏低、品牌认知度薄弱,在全球产业链中始终处于底端位置,缺乏核心竞争力。
此次政策调整的核心导向,在于倒逼家居行业完成从 “规模扩张” 到 “价值提升” 的深层转型。未来,这一变革不仅将深刻影响陶瓷行业,家具、卫浴、家纺等全品类家居企业都将面临全新市场格局:低附加值、缺乏核心优势的产品将逐步被市场淘汰,而具备高设计感、强环保属性、高品牌价值的产品将脱颖而出,成为出海主流。
对中国家居企业而言,政策调整虽带来短期盈利压力的阵痛,但从长期发展视角看,这场变革极具积极意义:它将推动行业彻底摆脱对低价优势和政策红利的路径依赖,倒逼企业加大研发创新、设计升级的投入力度,加速自主品牌的打造与沉淀,最终实现从 “产品出海” 到 “品牌出海” 的质的飞跃,真正在全球市场建立起可持续的核心竞争力,站稳脚跟。
【核心数据补充】
【陶瓷企业升级案例】
东鹏瓷砖早在 2024年便预判到出口退税政策的调整,果断放弃普通瓷砖的生产,将研发重心转向高附加值的岩板产品。企业投入2亿元建设岩板研发中心,与意大利知名陶瓷设计团队达成合作,推出大尺寸、超薄、耐磨的高端岩板系列,产品通过欧盟EPD环保认证、意大利IGC认证。2025年该企业岩板出口营收占比超60%,平均毛利率达32%,远超行业平均水平。即便2026年陶瓷砖出口退税政策取消,该企业仍凭借高附加值的岩板产品保持盈利,2025年底已与沙特、阿联酋等中东国家的大型地产商签订年度岩板供货协议,订单量同比增长48%(来源:品牌价值研究院2026.01 报道)。
这一政策意图明确 —— 终结 “低价内卷” 的恶性循环,推动行业从规模扩张转向价值提升。尽管会经历短期阵痛,但新政有利于倒逼行业逐渐摆脱低价依赖,推动企业转向差异化战略,从技术、设计、品牌、环保等方面寻求增长点。
结语
2026 家居出海核心逻辑迭代:合规为基、价值为核、本地为根
2026 年,中国家居企业的出海逻辑已完成根本性转变 —— 从过去单一的 “成本驱动”,全面升级为 “合规驱动 + 价值驱动 + 本地化驱动” 的三维核心模式,三者互为支撑、缺一不可:
这场逻辑迭代,也揭开了一个更广阔却充满挑战的全球市场图景:全球贸易规则正在重塑中加速分化,机遇与风险在不同大陆呈现差异化分布 —— 中东市场的政策红利、意大利等欧洲国家的合作契机、东南亚地区的成本优势,都是企业分散出海风险的重要布局。
2026 年家居出海的新蓝海,从来不是侥幸淘金者的短期游乐场,而是坚守合规底线、深耕价值创造、扎根本地运营的远航者的星辰大海。对家居企业而言,唯有摒弃对低价策略与政策红利的旧路径依赖,以长期主义视角布局全球,同时联动海外仓的本地化合规、增值服务能力,才能在全球市场重构中真正实现从 “走出去” 到 “走上去” 的质的跨越。


上海龙辕供应链管理有限公司(2008年成立)是一家领先的国际物流服务提供商,为各行业提供无船承运业务、航空货运代理和供应链管理服务,服务项目涵盖国际海运订舱、关务、国际多式联运、空运、海外仓等物流服务领域。我们不仅是物流服务商,更是新能源与工程项目的全球供应链伙伴
上海总部
公司地址:中国,上海市,宝山区,吴淞口路88号,T2座07层
公司电话:15994828963
公司邮箱:Contact@longyuan-sh.com